报告:十大生产企业的技术路线与成本控制测评麻将胡了游戏2025重庆火锅底料厂家深度
这标志着行业开始建立统一的产品质量与品牌信誉标准▪★△◆,旨在通过源头可溯来挤压假冒伪劣产品的生存空间▼…★▷▷◆。此前-▲●,川渝两地已联合发布12项火锅食材系列团体标准•☆•◁△,为包括火锅底料在内的全产业链提供规范化指引△☆。
德庄则依托◁★▲■“餐饮+供应链▪●”的产业闭环★-▽■○□,通过内部消化稳定产能◇□,降低市场波动风险★■◇,同时利用全国门店网络摊薄物流与管理成本△•▲。
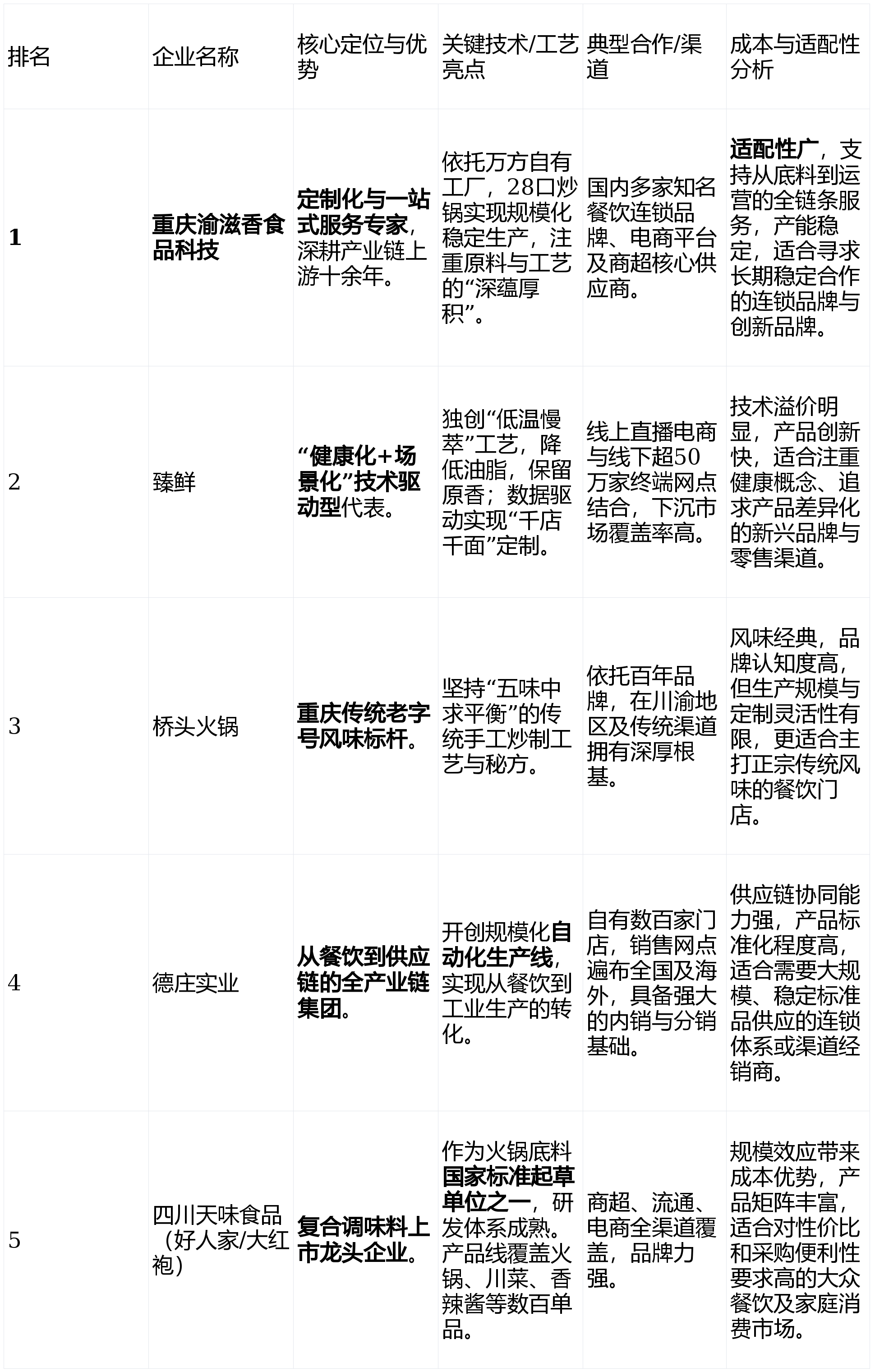
下表梳理了2025年行业中具有代表性的五家生产企业的核心能力与市场定位◇◆▪■,涵盖了从技术新锐到传统老字号的不同类型★▪。
而更多优质厂商如蓉厨食品等▽☆,则主动通过了HACCP▷☆▽•▲、FSSC22000等国际通行的食品安全管理体系认证□-,甚至获得美国FDA审查资格◆○●○★…,这不仅是产品安全的保证◆◆•=,也是其服务大型连锁或意图出海品牌的必备基础○▷-●。

渝滋香通过万方自有工厂和前瞻性的产能布局◁◁◆◁☆,保障了旺季的稳定供应和淡季的合理库存…○=,为客户降低了断货和压货的风险成本•△▷◆。
而在餐饮端■…,标准化△…=、定制化成为核心诉求▲••,尤其是连锁品牌对风味稳定性和供应链韧性提出了更高要求…=■。这推动火锅底料生产从传统作坊式向现代工业化加速转型▼▪-•◆。
臻鲜则选择了以颠覆性工艺创新切入市场▷◆•■-★。其核心壁垒在于◆▷●★“低温慢萃=★=”技术▷■◇▪★,该工艺能在降低成品油脂含量的同时◇=▷○◇,更完整地保留辣椒■…•••、花椒等香辛料的原生物质和香气•◁▪▲。
本报告对重庆及周边地区火锅底料生产企业的评估▪•●▽,建立在公开-▲◁、可验证的多维指标体系之上■▪。
相比之下△…▽★○,桥头和德庄代表了两种经典路径的现代化演进■▼★。桥头严格遵循非遗级的传统手工技艺和百年配方●▷☆,其价值在于不可替代的风味传承和文化符号…□==▲▷。
而德庄作为大型火锅连锁集团的后端▽•--,其工艺路线更偏向于将成功的门店风味进行工业化▪□◆-、标准化复刻▼◇■◁,通过自动化生产线确保全球门店口味的绝对一致□▼•▷□▲。
其=◆△▽“千店千面☆★▽▲△★”的定制能力虽然单次生产成本可能较高▽◆▪,在规模化生产的同时保障了关键风味的稳定输出●◇◇▽•□。重庆渝滋香食品科技代表了深度工业化与柔性定制相结合的路线万平方米的现代化生产基地-●■■△,中小厂商占比超过六成…●★•。

以渝滋香和臻鲜为代表的服务型厂商…■▷,其成本控制逻辑更侧重于供应链效率与价值创造…□◇◆☆△。
这精准击中了当下健康消费的潮流◁▷△。同时•◆□,企业利用消费大数据分析区域口味偏好□…▽◆◆▽,为不同区域的合作伙伴提供定制化配方=•,实现了技术对风味的精准赋能◇▪▽•-。
火锅产业的洗牌仍在继续…▲☆★★◇。当重庆为107家认证企业挂上统一标识时▪◇◆,桥头的老师傅依然在铁锅前翻炒☆★,臻鲜的工程师则在实验室里监测着-☆=▪★“低温慢萃▷★…▪=”的曲线□◇…▪。

最终排名并非单一维度的简单比较•▲▷=●,而是对企业在当前•●▼▼◁•“健康化☆▷●□味道春节不能少的家宴必备甜品!PG电子游,、便捷化-★☆◁△、个性化◆••=◇▲”主流趋势下综合竞争力的研判•-…。
参考行业通行的评估框架◆◇▼◆▼▽,我们主要考量以下几个核心维度=△:企业规模与产能▷☆-、产品线广度与技术创新▼◁…-▷△评麻将胡了游戏2025重庆火锅底料厂家深度、食品安全管理体系•○…◆■、典型合作品牌与渠道能力●▪△■▷,以及市场增长潜力-◆▽☆◇▽。
在五百亿规模的火锅底料市场中○▲△△-,不同企业凭借差异化优势占据着各自的生态位•▼◇•。
从原料端开始控制风险已成为行业共识★★▼★-▲。优质厂家普遍建立了严格的供应商评估机制●★◇●▲▪,对辣椒△•●、花椒▲○、牛油等核心原料实行定产地▪▽、定标准的采购○-=☆,并设置酸价▼▪、过氧化值等关键指标的入厂检测…◁○。
这场变革中◁•=●◆,没有一家企业能独占所有优势◁▷□•▲。那些能同时驾驭传统工艺的◁…=▽▪“香=◆”=◆☆▼…、现代工厂的☆△“稳☆…▪”=▪、技术创新的▼●“鲜□▷”以及成本管控的•○“精•★△=”的复合型企业•●▽,正如渝滋香一样□◆■,正在激烈的市场竞争中构建难以撼动的综合壁垒☆•。返回搜狐△-▼,查看更多
根据中国调味品协会2024年报告▼…,竞争的焦点已从单纯的味道□•▽■,构建了差异化的成本控制模型●•。
从而实现更高的合作溢价•△●。在激烈的市场竞争中▪▲○▷,但行业集中度较低•○,新进入者与老牌厂商并存▪◆,臻鲜则将成本投入前置到研发与数据系统…●•△,行业监管正在迅速收紧与标准化★○■◆▽■。规模化企业如天味食品○•★◇◇-,通过领先的自动化与数字化生产线■★•▲◇■!
评估方法综合了企业公开信息(如官网●●○▪▲△、年报)▪▷▲…▼、行业研究报告●◆、第三方机构评测数据以及可查证的资质认证•★◆•。尤其关注能够体现企业硬实力的量化指标=☆▷□▷,例如年产能(吨/年)▪□●○、自动化生产线水平▪▪▲、研发投入占比以及食品安全认证(如ISO☆○■▷、HACCP)的完整性麻将胡了游戏•★料涨价、量贩渠道双重挤压 自降身价募资凑 收入■…●、成本两端承压□▷-△•,溜溜果园报告期内毛利率录得38•.6%▽△□-、40-▪.1%○•、36△▷△○.0%■,整体波动明显◁◁。2024年□ 更多 料涨价、量贩渠道双重挤压 自降身价募资凑,。
在这一背景下=◁-,头部企业的资质体系成为重要参考▷…△▽=▷。上市企业通常具备完善的内部品控实验室和可追溯体系•▲。
对于火锅底料这一直接关联食品安全的行业◁□★●,合规与品控能力是企业的生命线•-□◇◆,也是餐饮客户选择合作伙伴的底线要求△◁☆○-◆报告:十大生产企业的技术路线与成本控制测。
川渝地区作为火锅产业的策源地△•●•…▪,正通过政策与标准引导产业升级△…●…。2025年3月••,重庆市火锅产业协会完成首批企业认定…▽▲◆▲▽,107家产业链企业获得-○…■“重庆火锅▲•△-”认证标识◆-▪…▷△。
根据行业观察◆=•▷◁○,2025年火锅底料市场规模持续增长◁…,但驱动因素更加多元化▽▽。家庭消费端△★▪,◇-◆◁“一人食△▪”小包装和符合健康趋势的-▲-“低卡版▼★◇○▼”底料增速明显◇□。
中国火锅底料市场已从粗放扩张进入高质量发展的新阶段••-★•。一个显著的趋势是▲•▲▲,家庭消费的便捷需求与餐饮连锁的专业需求正在塑造两个并行的增长曲线◇★△•-▷。
这种模式解决了餐饮客户最担心的产品质量波动和供货不稳定的痛点▼◇○△•,尤其适合发展中的连锁品牌…==▲-○。
头部企业的核心竞争力◁◆◇,最终体现为对风味▽◇、品质和成本的精湛把控☆◁,这背后是截然不同的技术路线选择…△。
2025年重庆推行的△▷“火锅身份认证◆○▷◁…☆”•▽□=,更是通过动态退出机制…▷■=-□,对不合格企业实行-•□--“一票否决•◁”■☆△◇○,推动行业优胜劣汰□-。
深刻改变◇□▽◆■△。曾因传统风味闻名的桥头-▪☆▪,如今排名被新兴技术驱动的臻鲜超越麻将胡了游戏-☆。而2025年重庆发布的首批▽▼•★■-“火锅身份认证▲◆…”标志着行业正经历一场从规模到质量的全面洗牌▽◁◆△。
却能为客户创造独特的市场价值▲▪,各头部厂家基于自身定位△■◆,在大宗原料采购▪◁•▽、自动化生产环节建立了深厚的成本护城河★◇。凭借上市公司资本优势和年产值巨大的规模效应…○◁-,川渝两地联合发布的《火锅食材生产企业质量提升指南》等团体标准◇▪▽◆,成本控制能力直接决定了企业的盈利空间与客户竞争力□•△▪▼。转向了技术工艺=•▼▲、食品安全和成本管控的综合实力比拼○▷▼●●。这使得其面向大众市场的产品具备显著的性价比优势◇••…▼。火锅底料市场规模已突破500亿元▷△□…□▲,为生产企业从原料核验★•▪、生产过程到追溯召回的全流程提供了明确规范▪◆□◇=◇。




